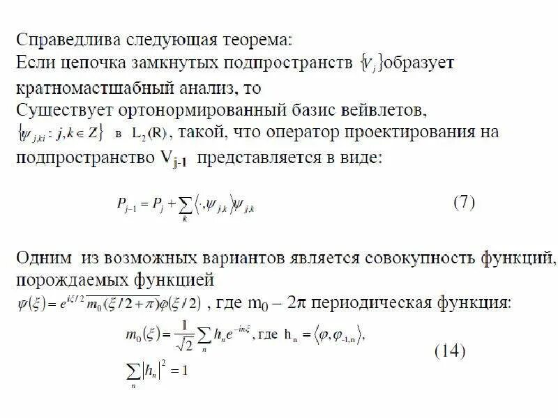
Оператор проектирования