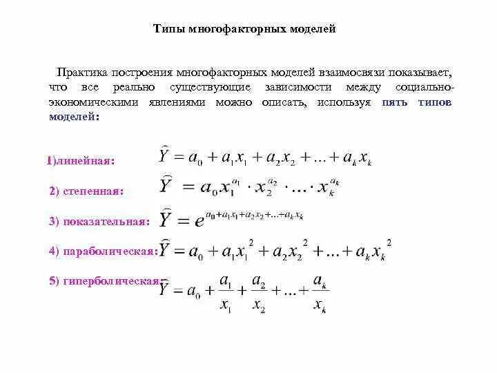
Однофакторная регрессионная модель