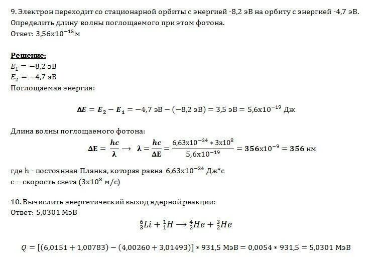
Одним из главных достоинств планетарной модели атома