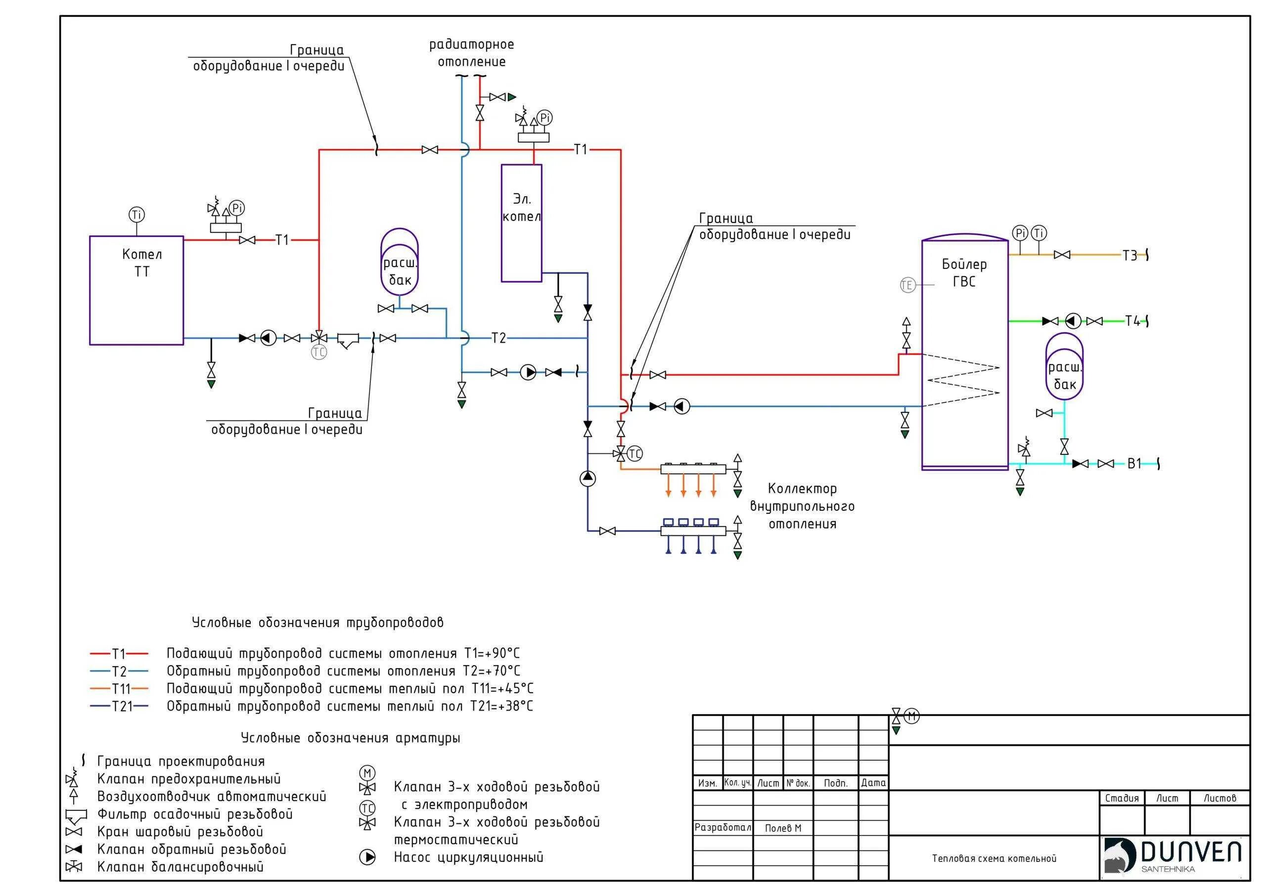
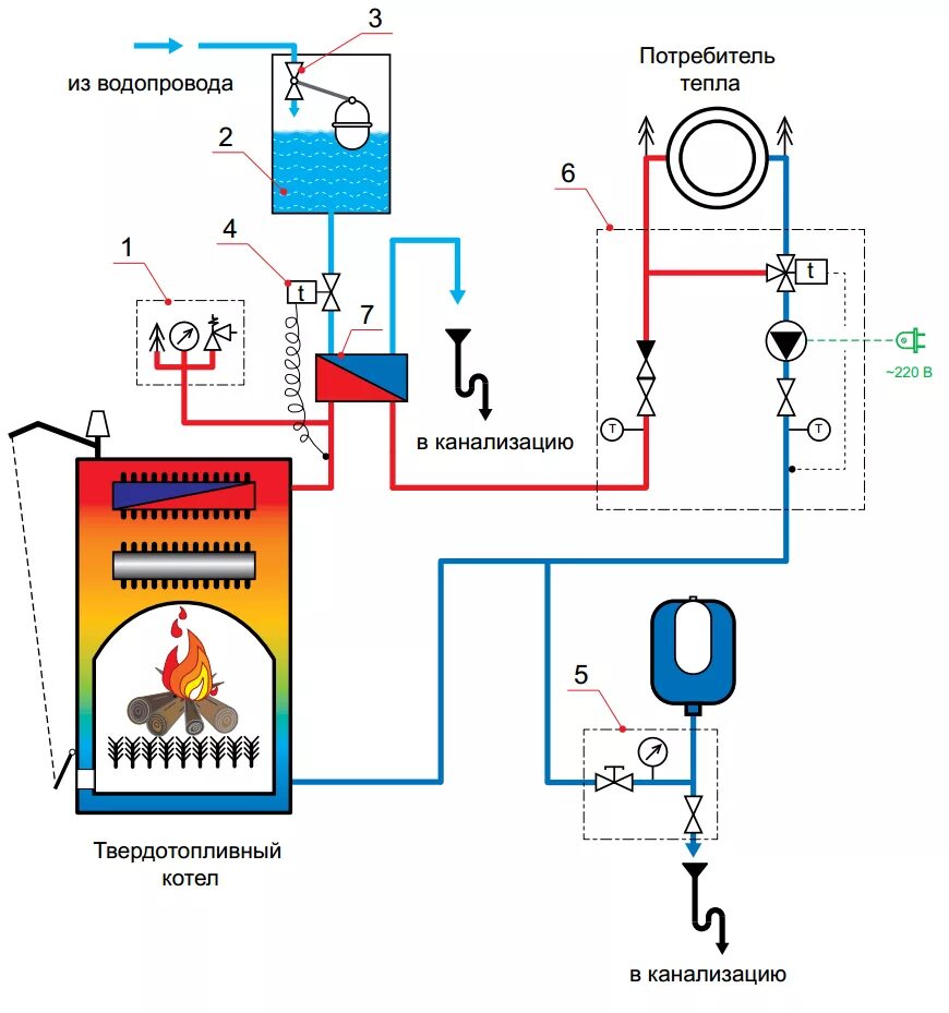
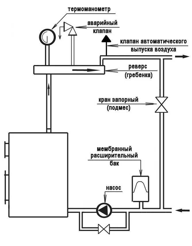
Обвязка твердотопливного котла отопления схема