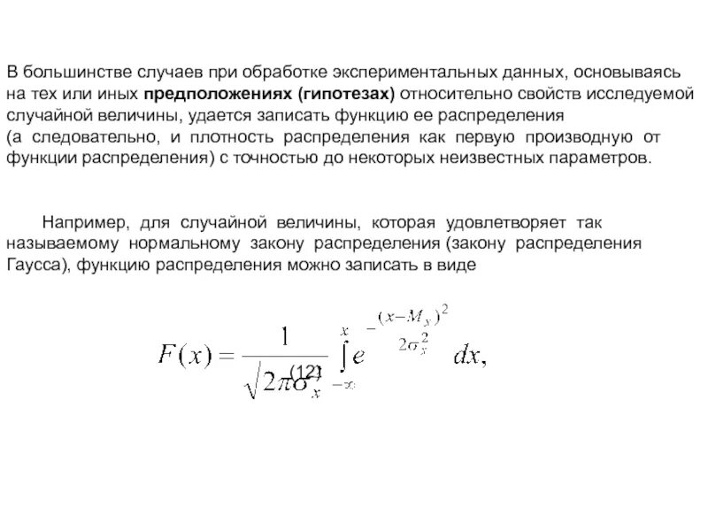
Обработка результатов исследования эксперимента