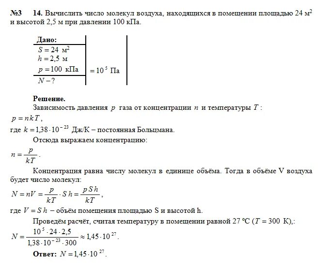
Объем воздуха в комнате 100