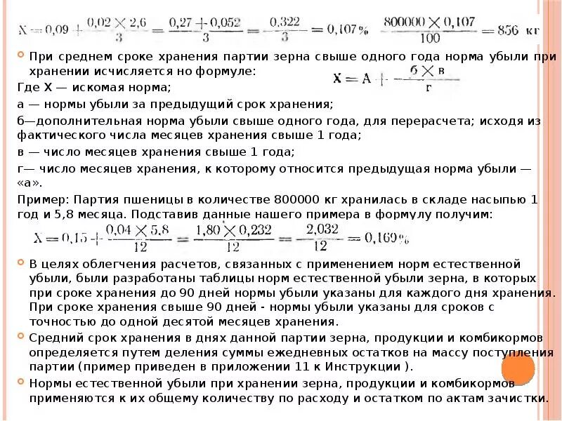
Нормы убыли зерна