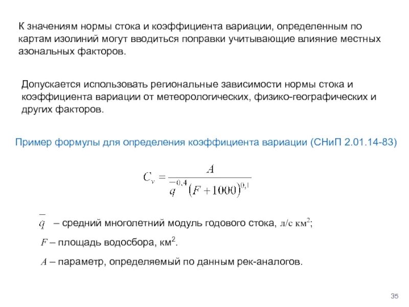
Нормирование значений