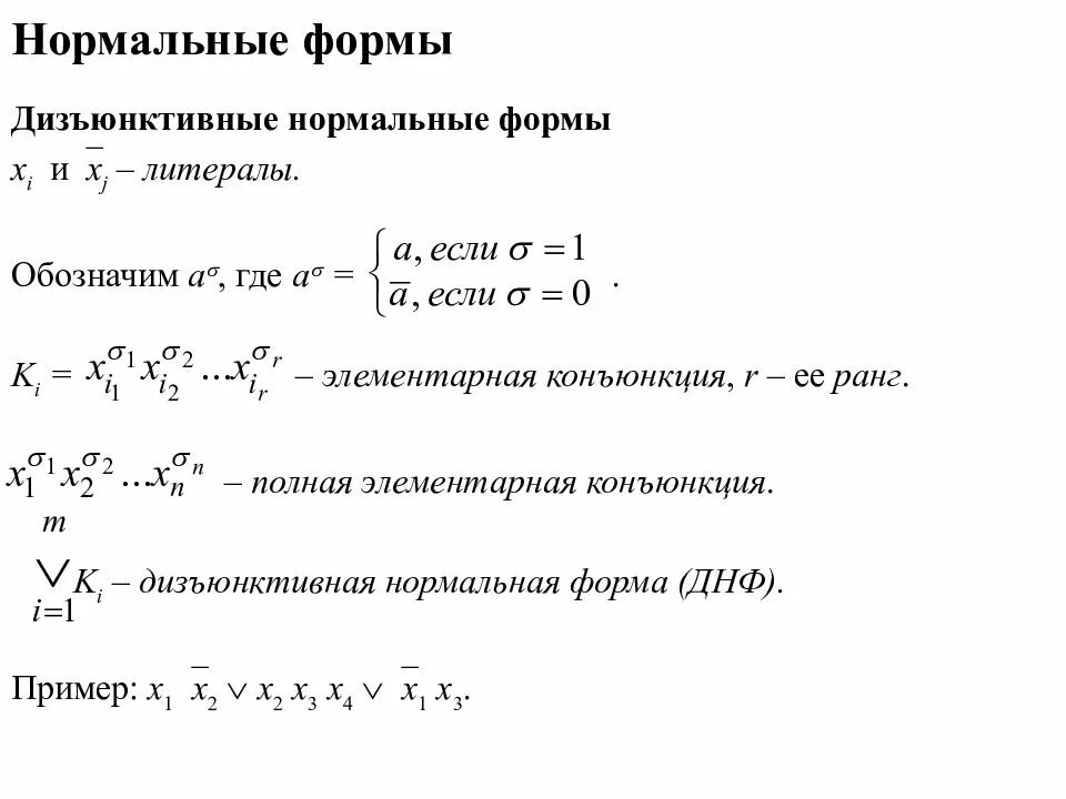
Нормальные формы функции