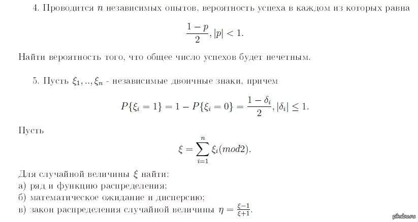
Независимый эксперимент