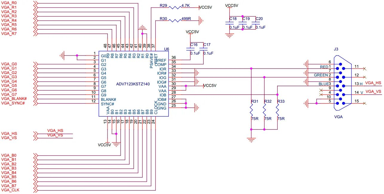
Нет изображения через vga