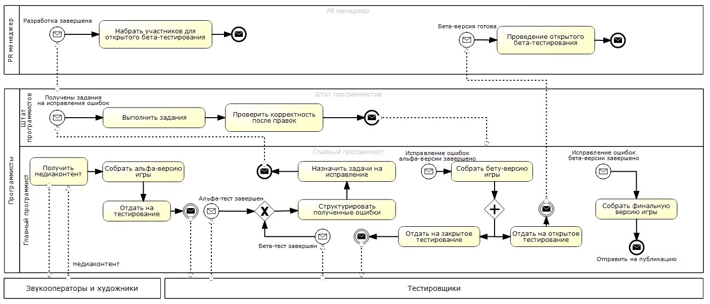
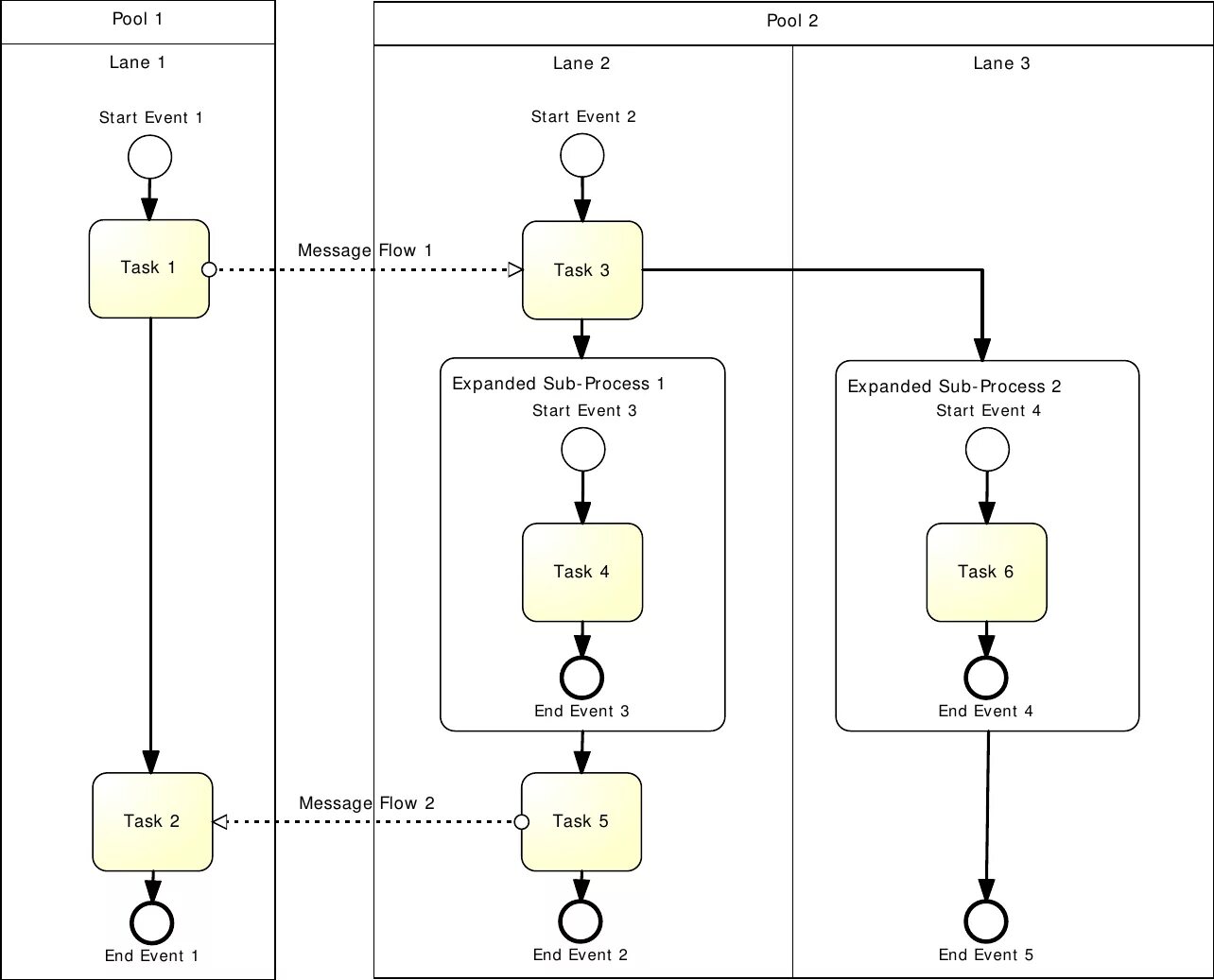
Несколько корректных недостатков нотации bpmn