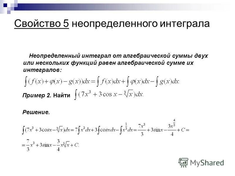
Неопределенный интеграл суммы