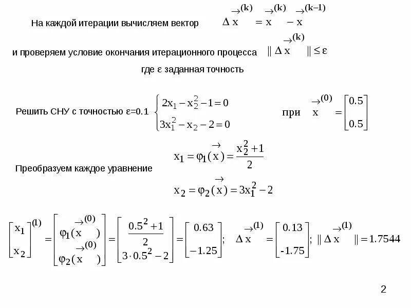
Нелинейная управляющая конструкция не содержащая итерацию предназначенная