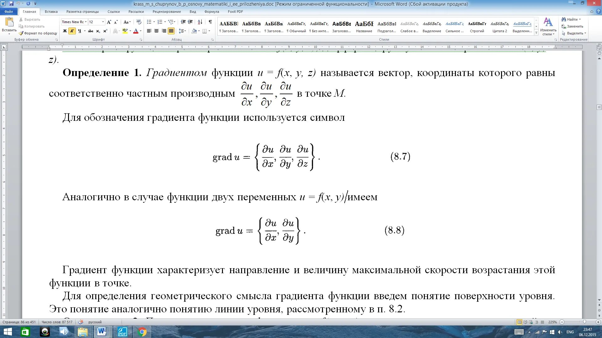
Найти производную функции в направлении градиента