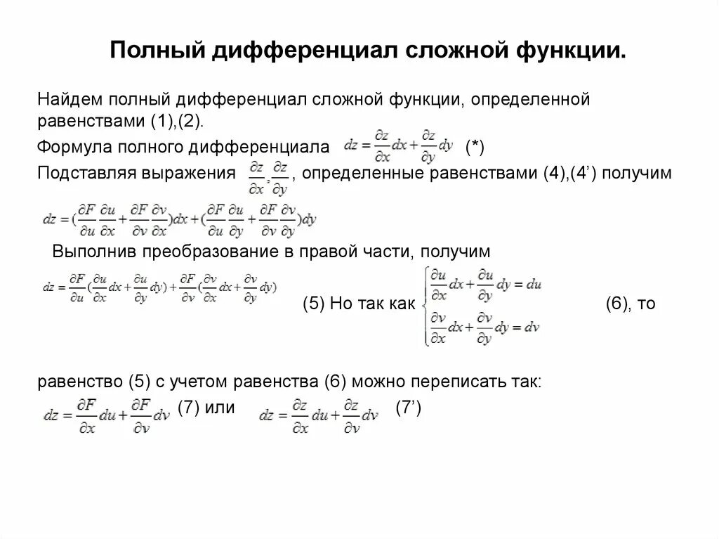
Найти полный дифференциал функции калькулятор