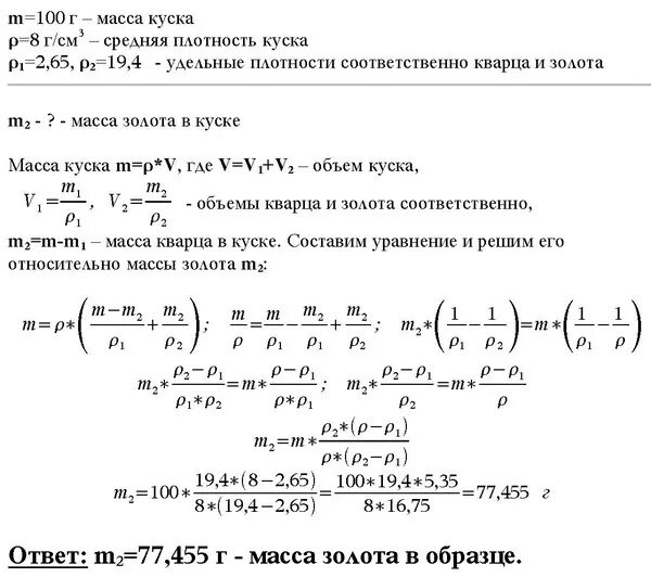
Найти массу серебра