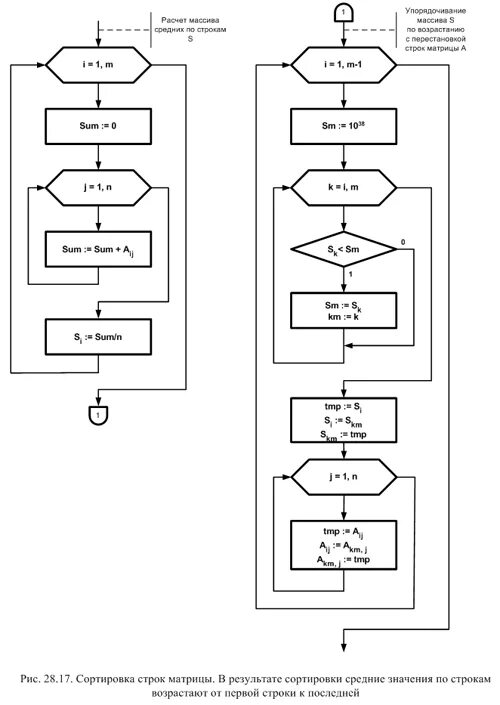
Найти максимальный элемент в строке