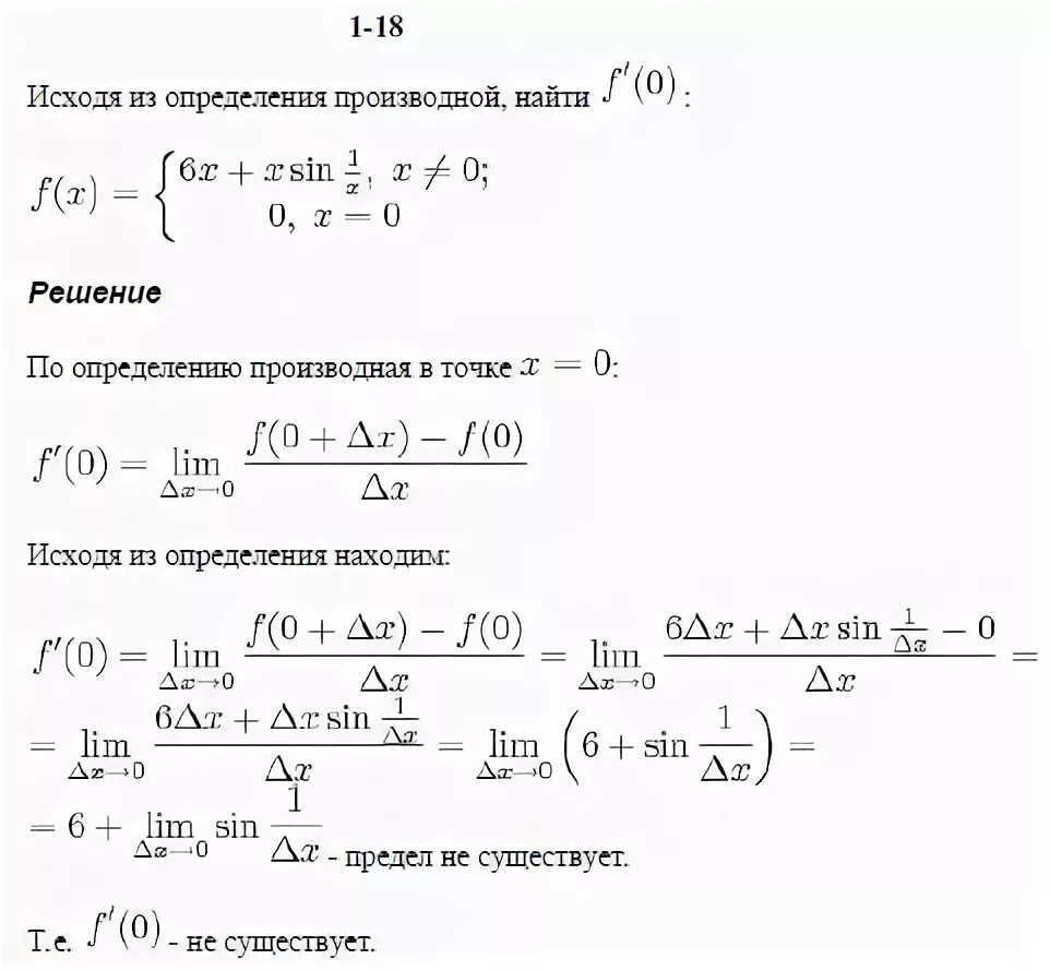
Найти f 0 и f 2