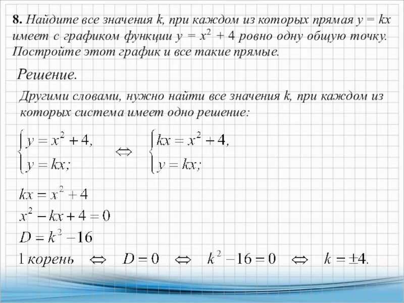
Найдите наибольшее значение r при