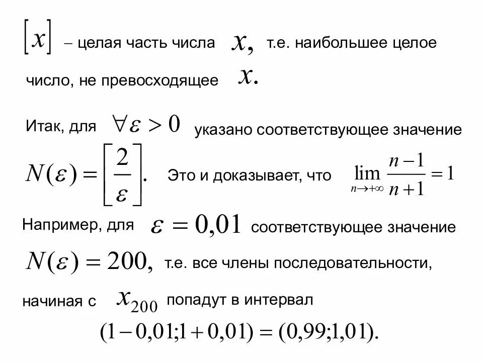
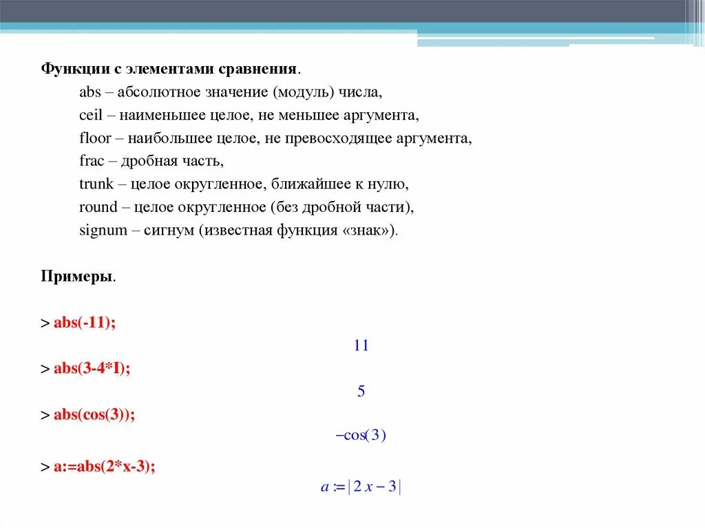
Найдите наибольшее целое число не превосходящее