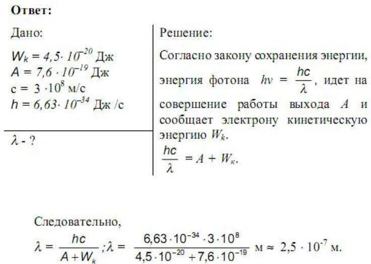
Найдите длину волны света которым освещается