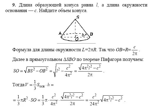
Найдите длину а7