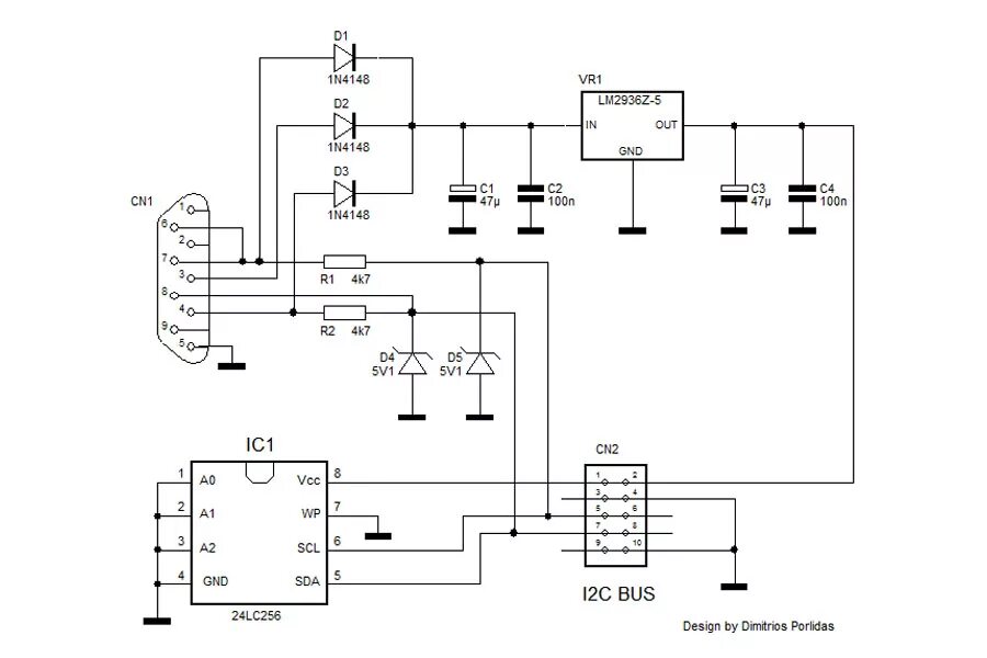
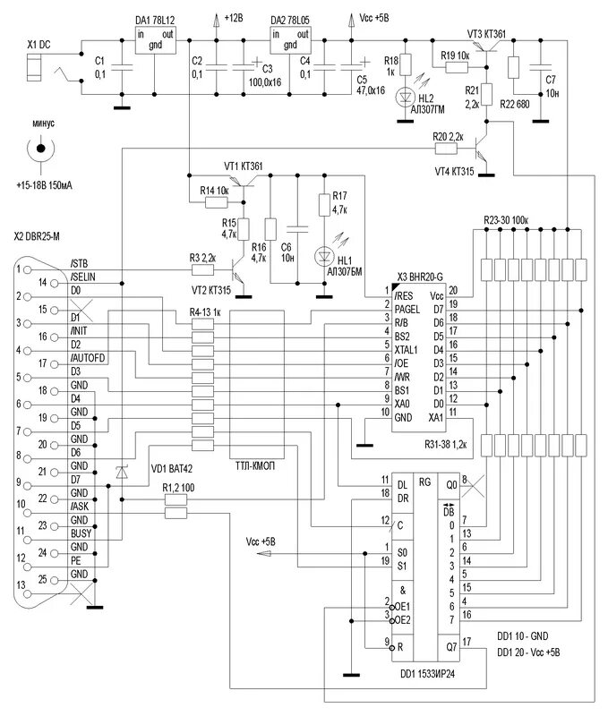
Настроить программатор