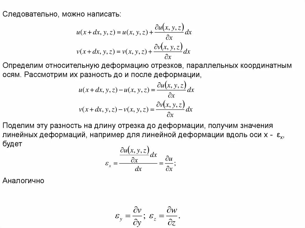
Напряжение относительная деформация