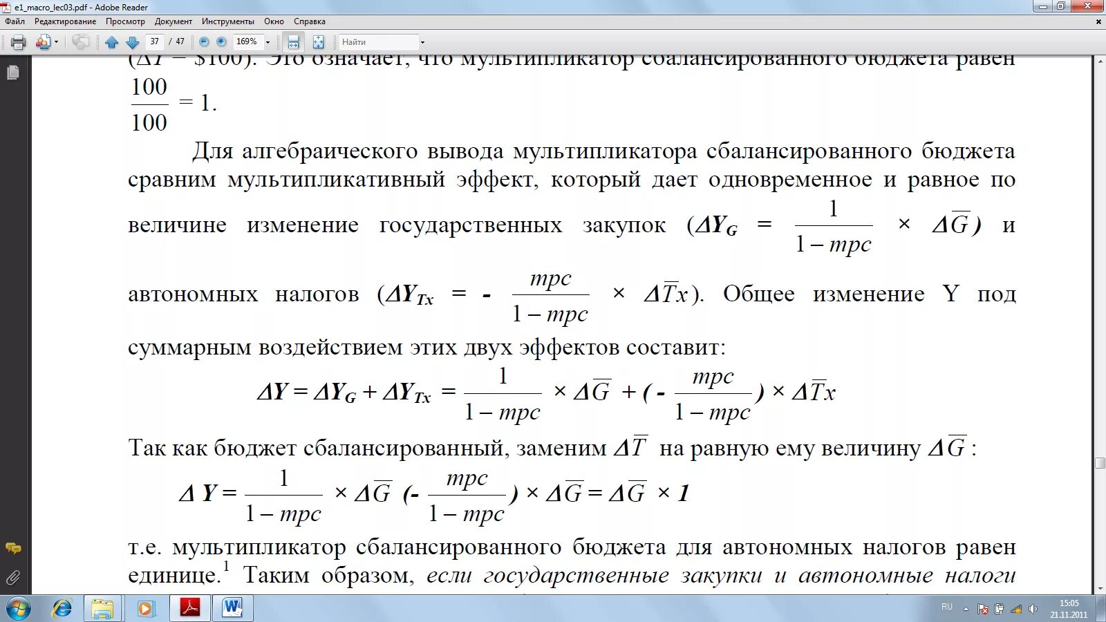
Мультипликатор сбалансированного бюджета