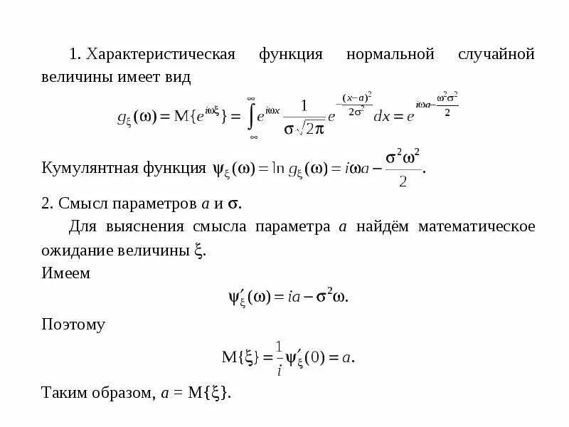
Моменты функции случайных функций