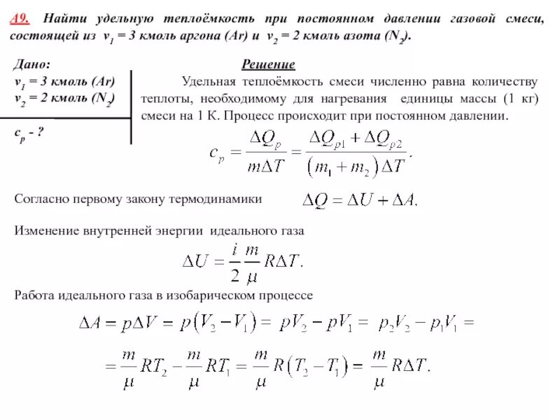
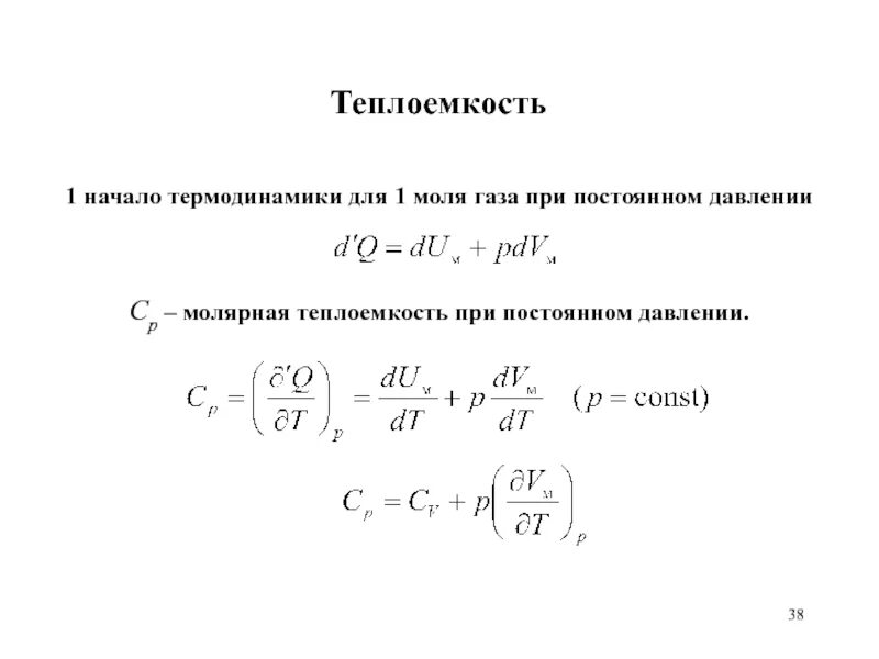
Мольная теплоемкость при постоянном давлении