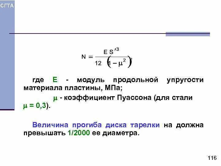
Модуль мпа