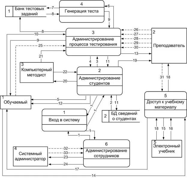
Модель информационных потоков информационной системы