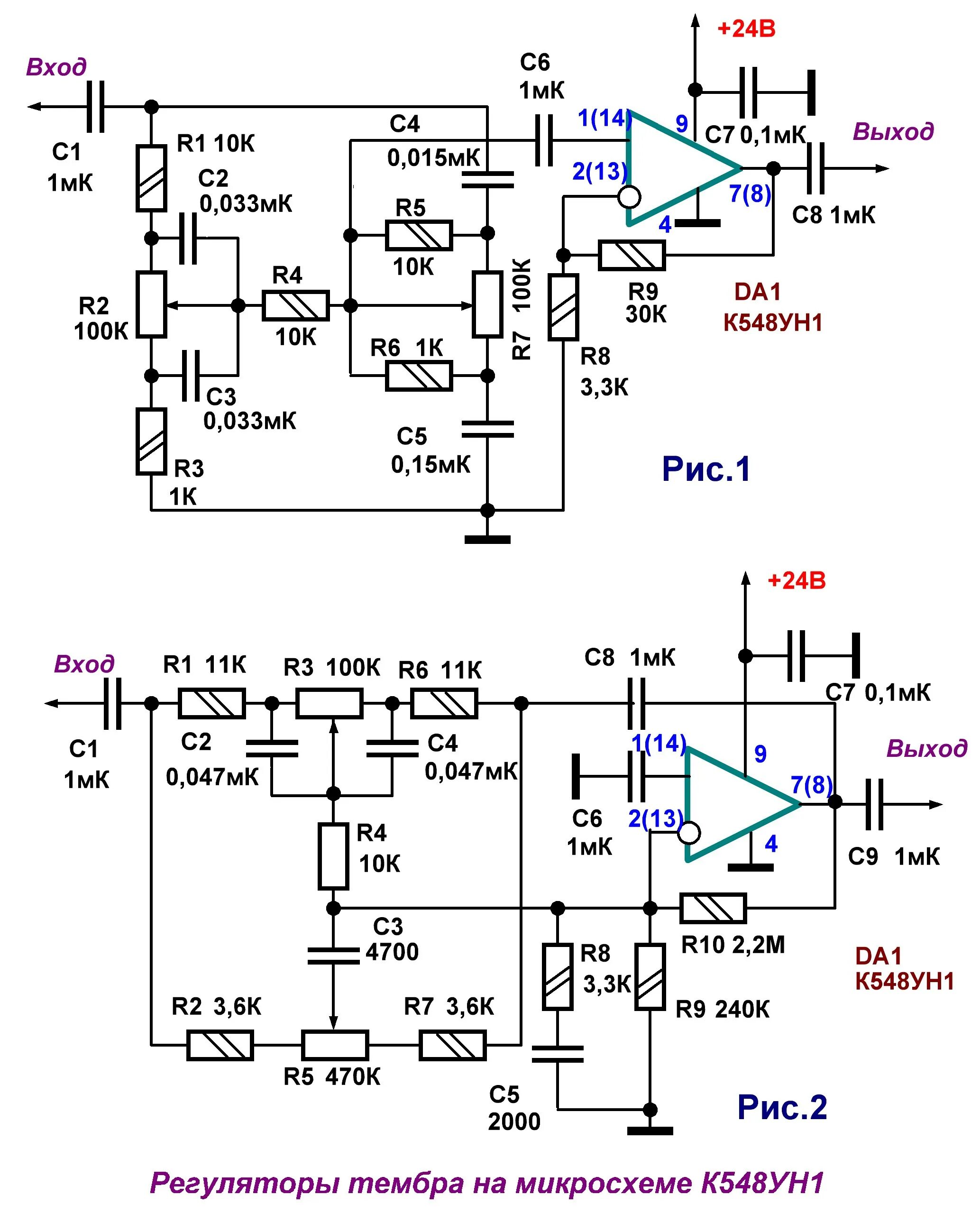
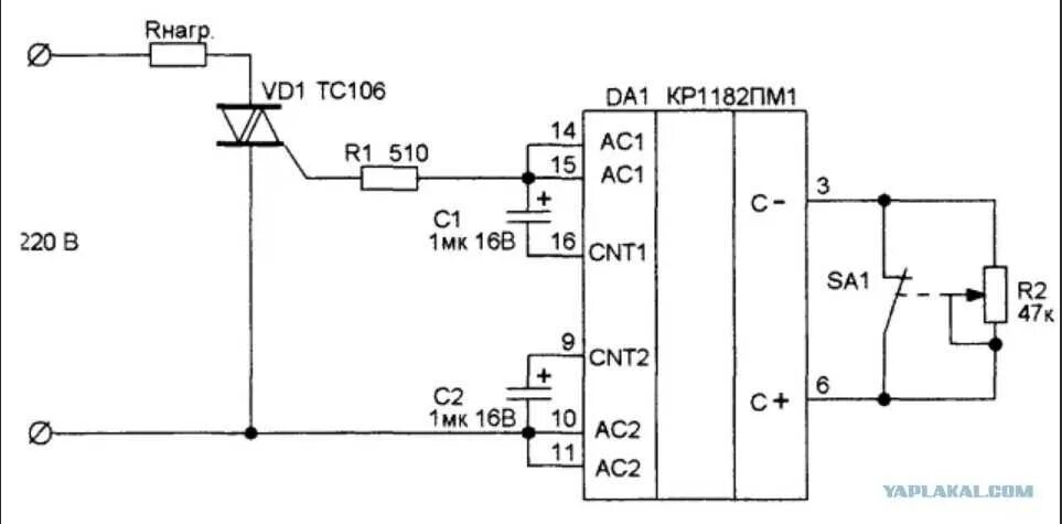
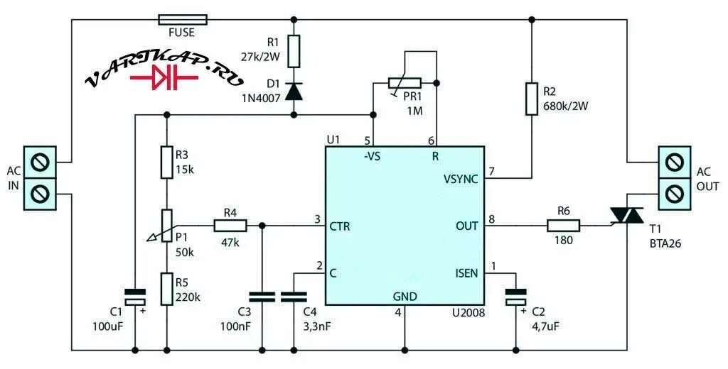
Микросхемы регуляторы