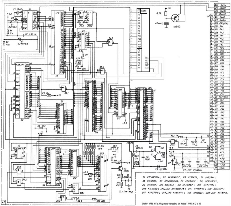
Микроша схема