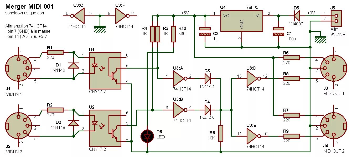
Midi data