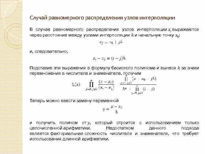
Метод точечной интерполяции