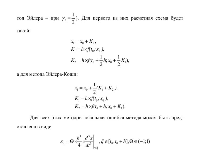
Метод рунге 2 порядка