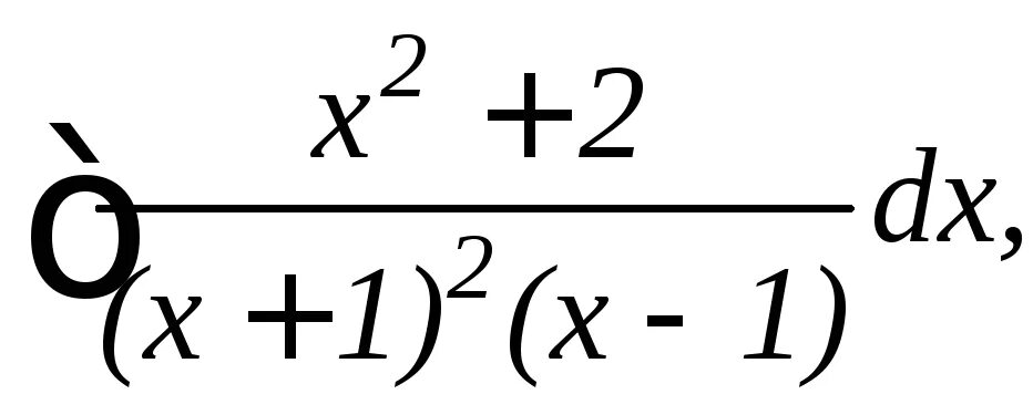
Метод остроградского интегрирования