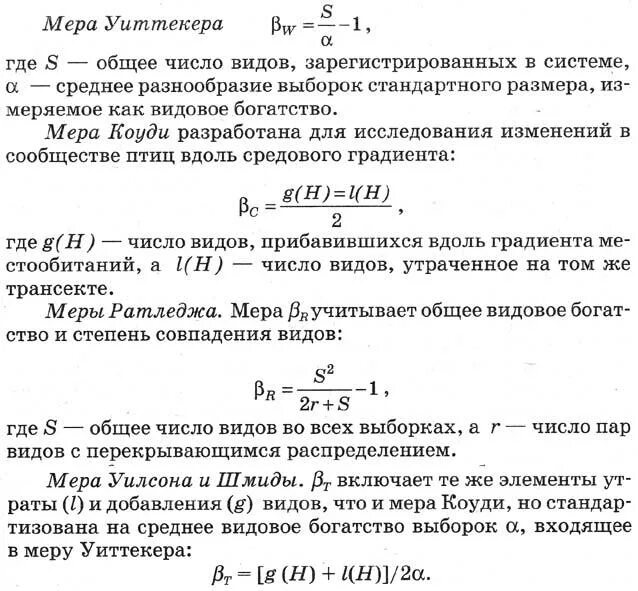
Мера разнообразия