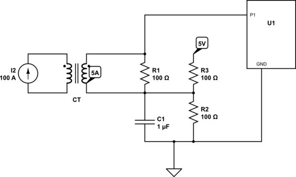
Measuring circuit