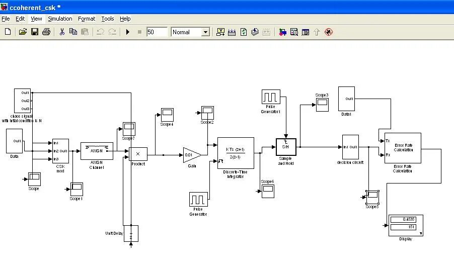
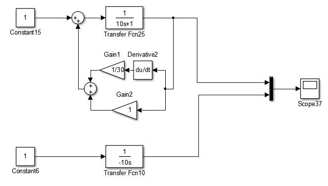
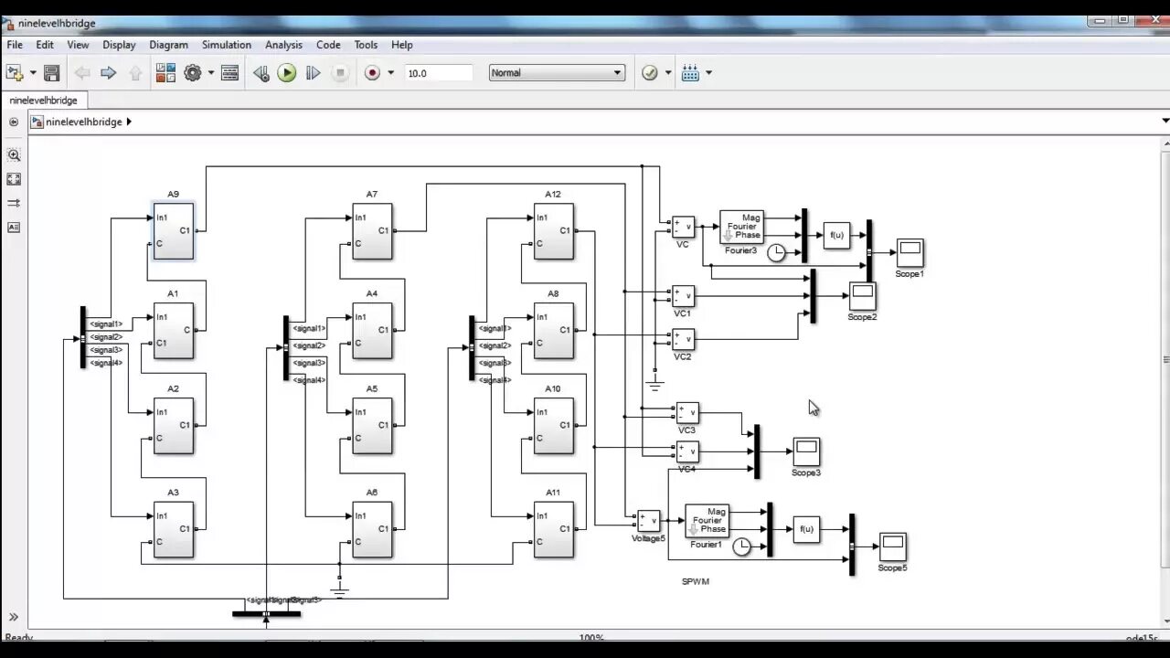
Matlab схема