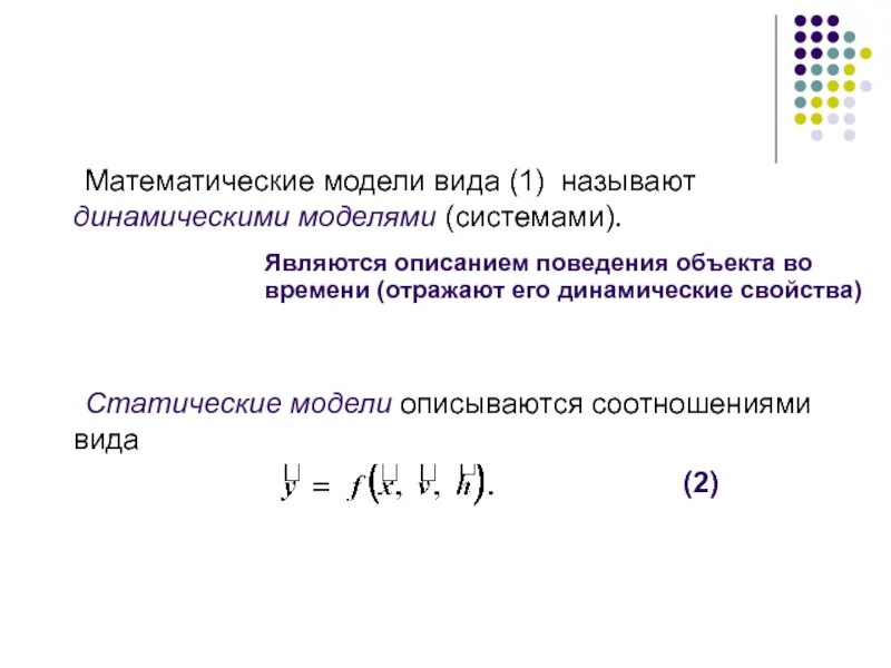
Математическая модель это в информатике