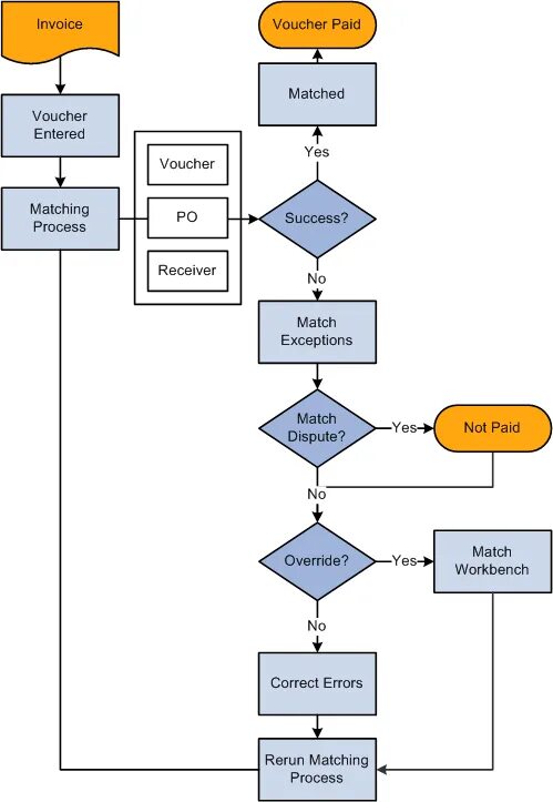
Matching process