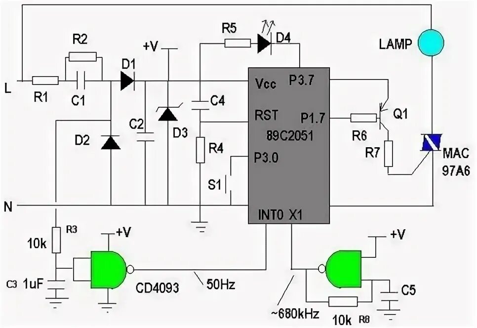
Mac97a6 симистор