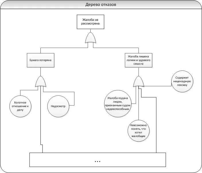
Логическое дерево событий