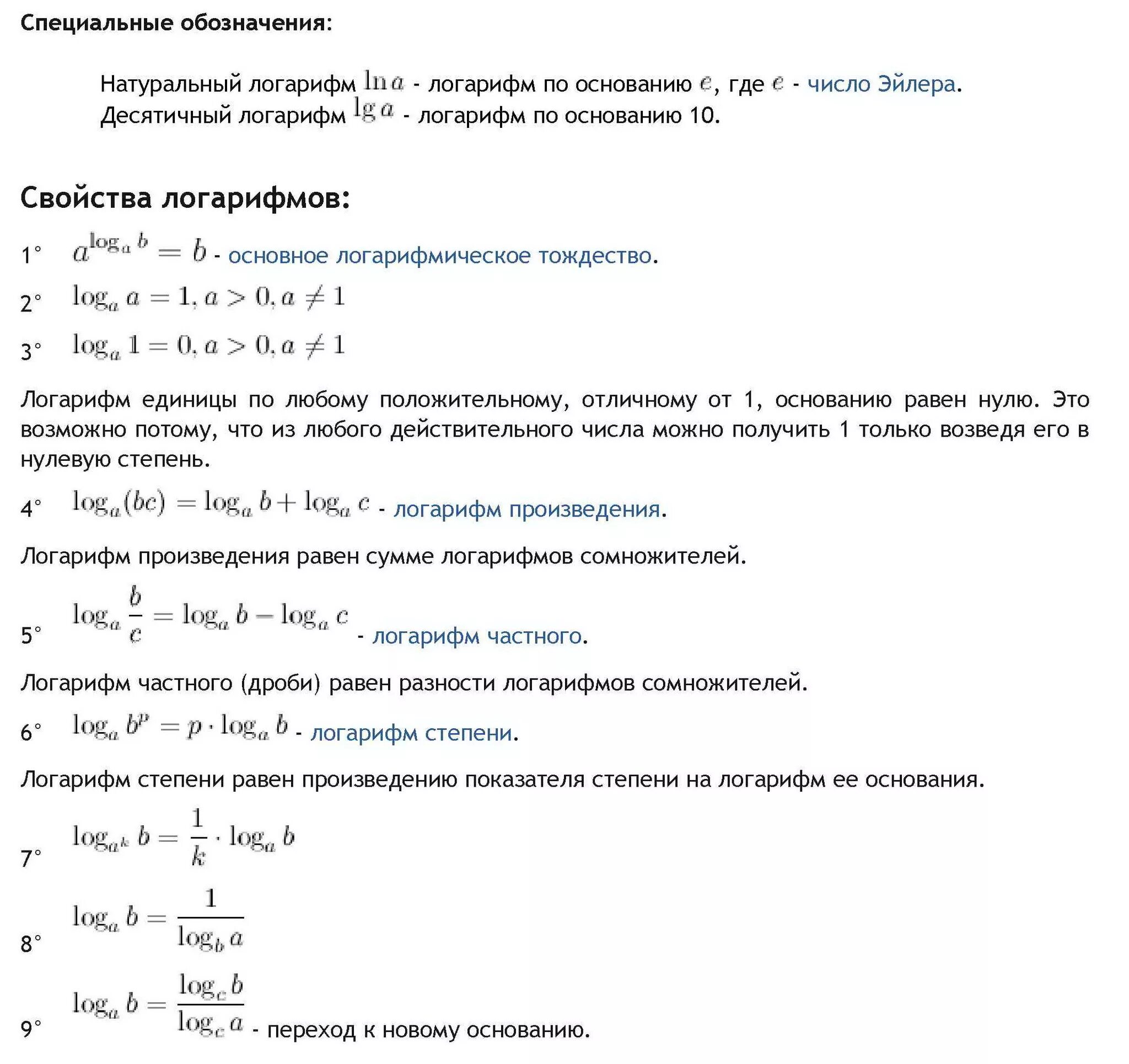
Логарифм x 3 по основанию 4