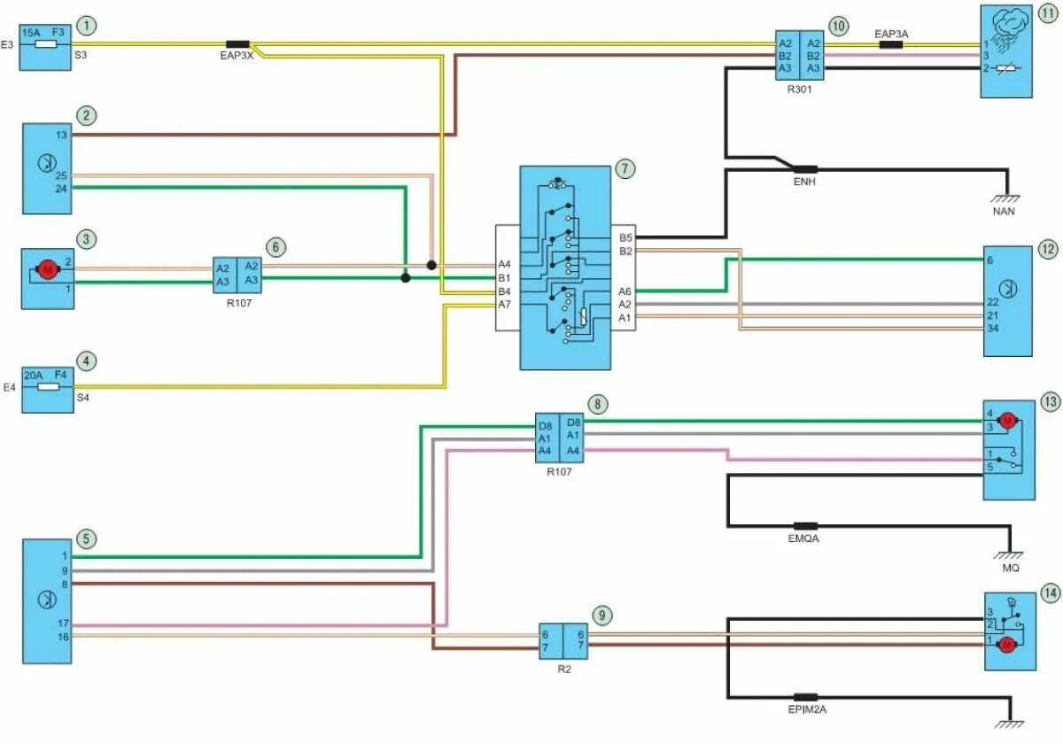
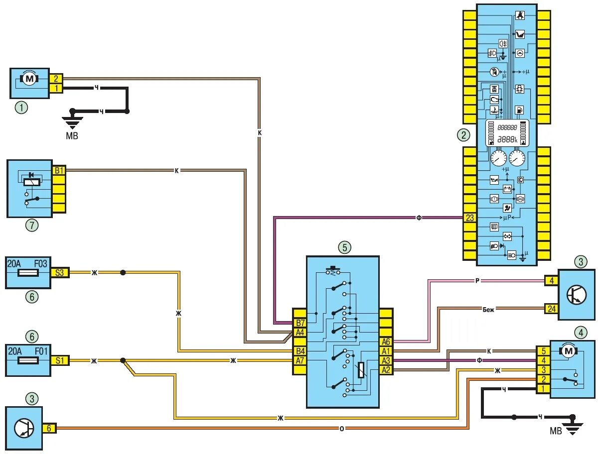
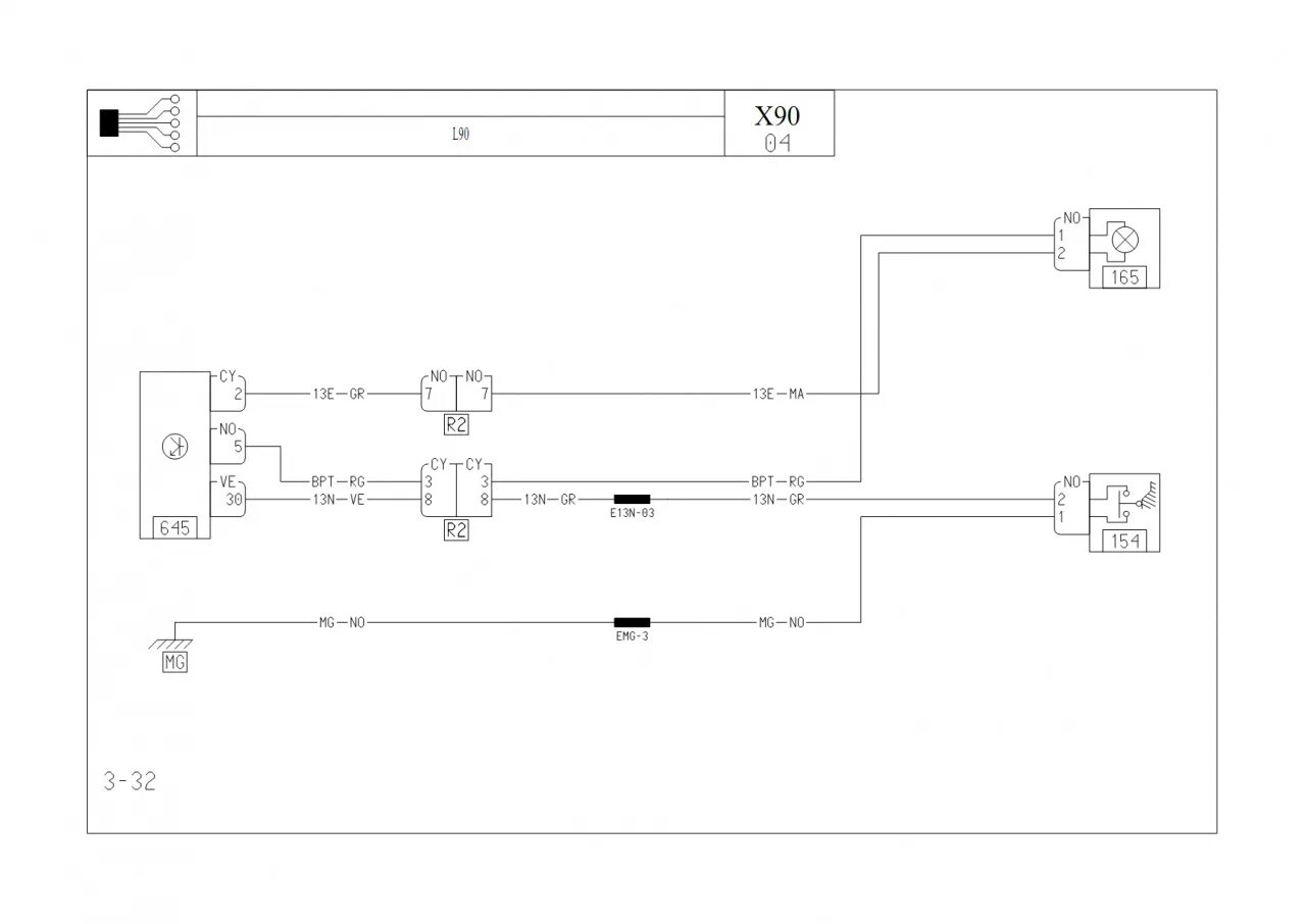
Logan 2 схема