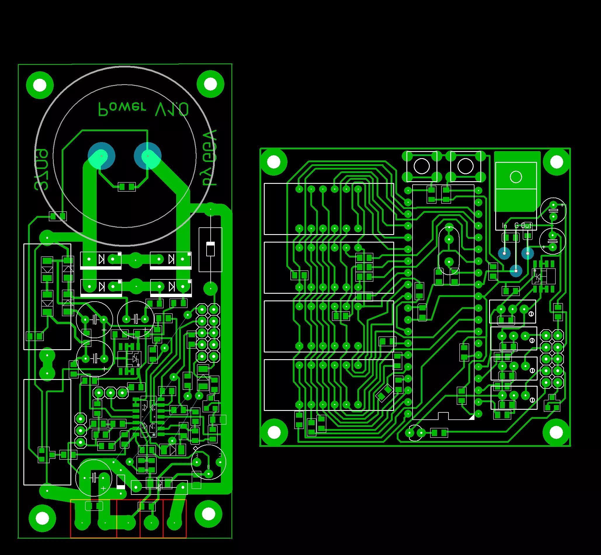
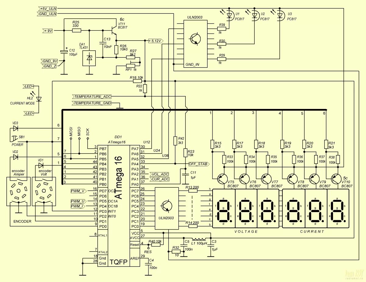
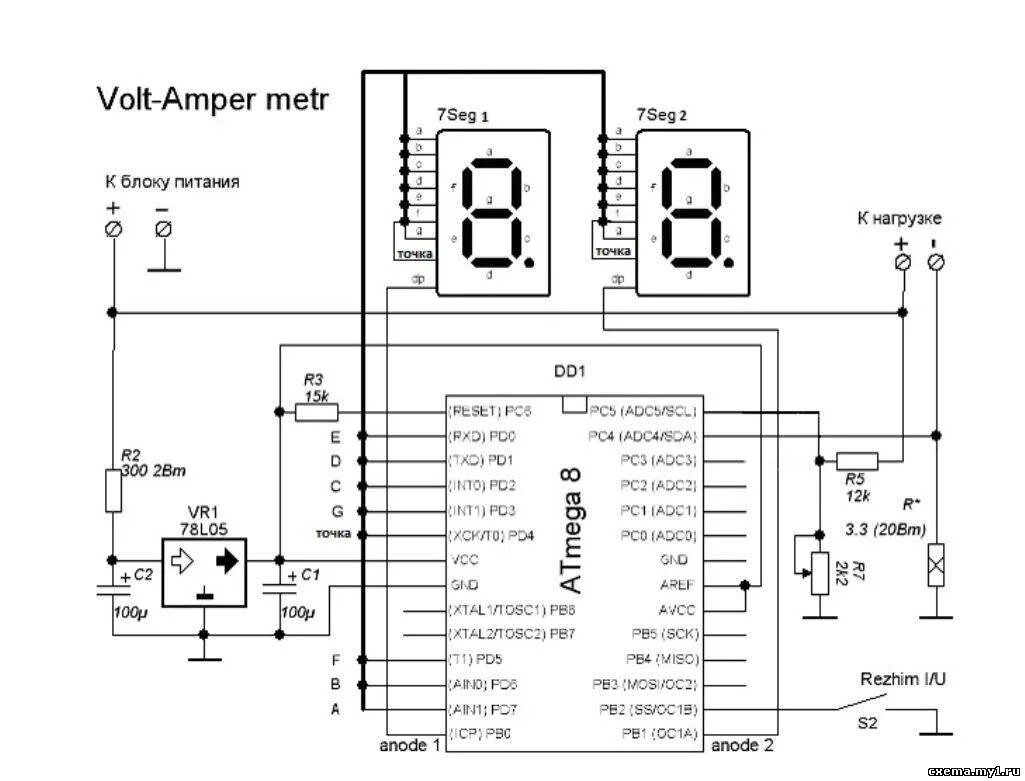
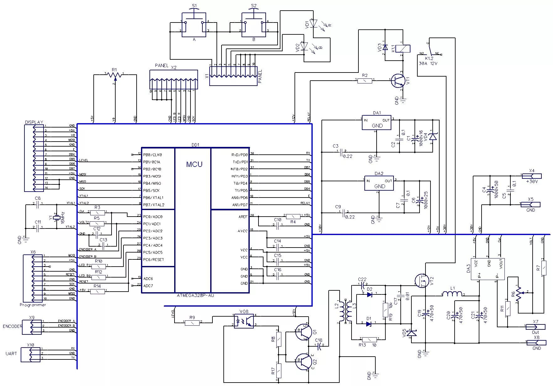
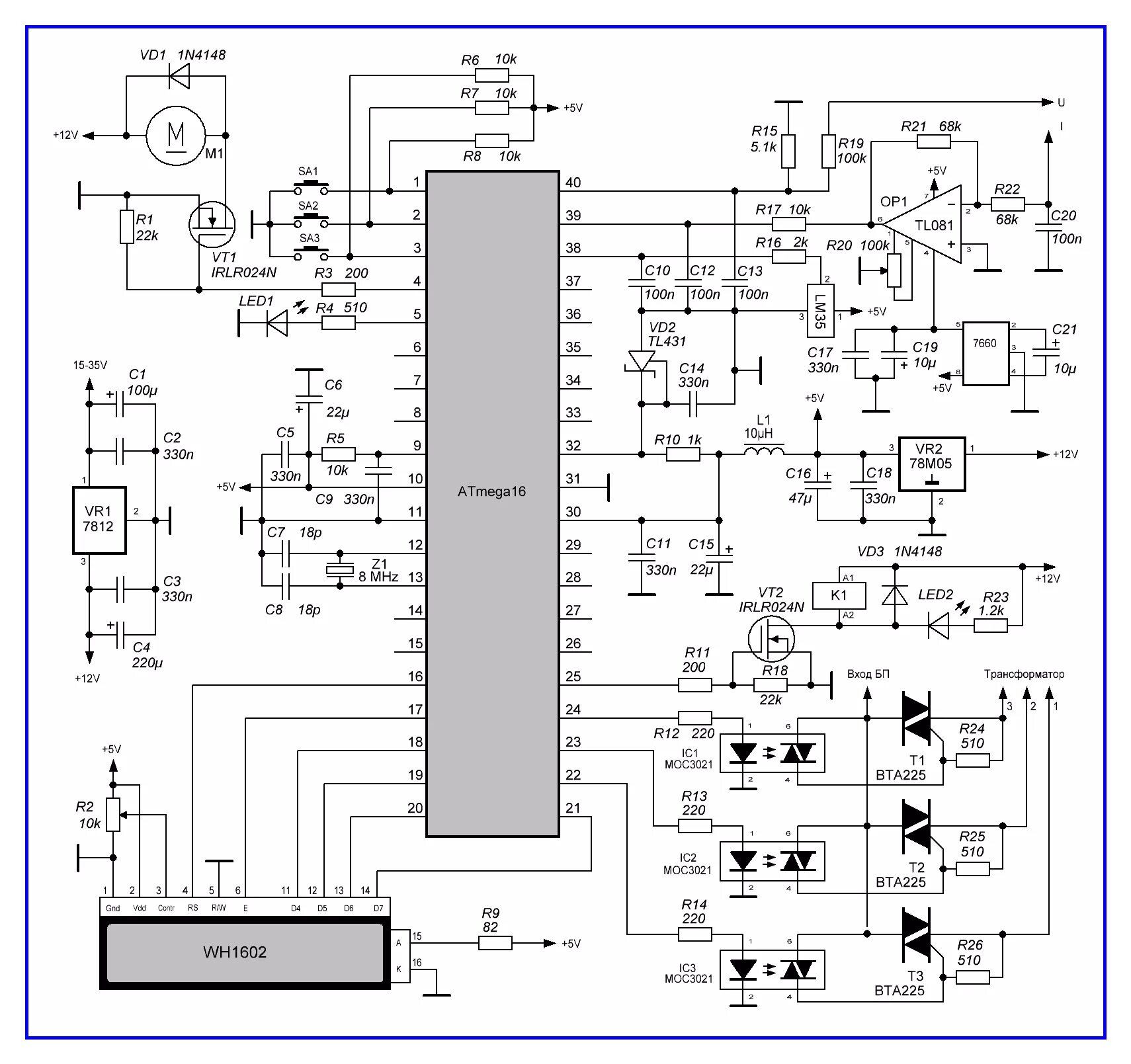
Лабораторная микроконтроллер