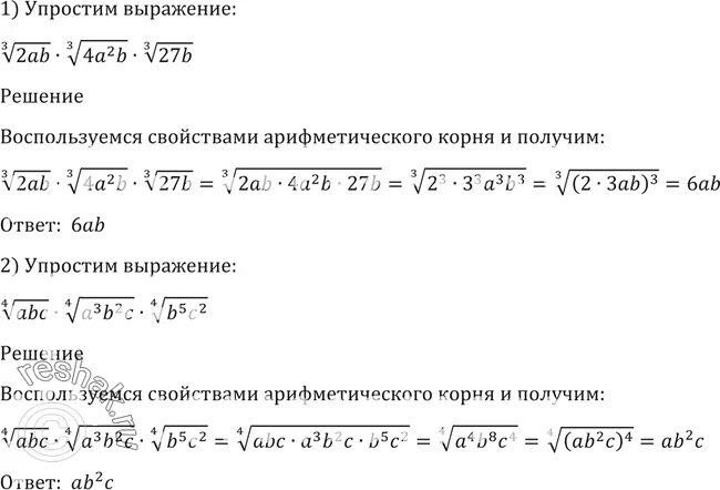
Корень а b выражение