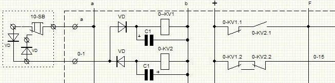
Контроль целостности линии