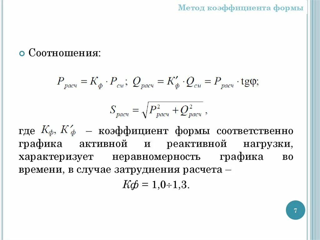
Коэффициент заполнения формы