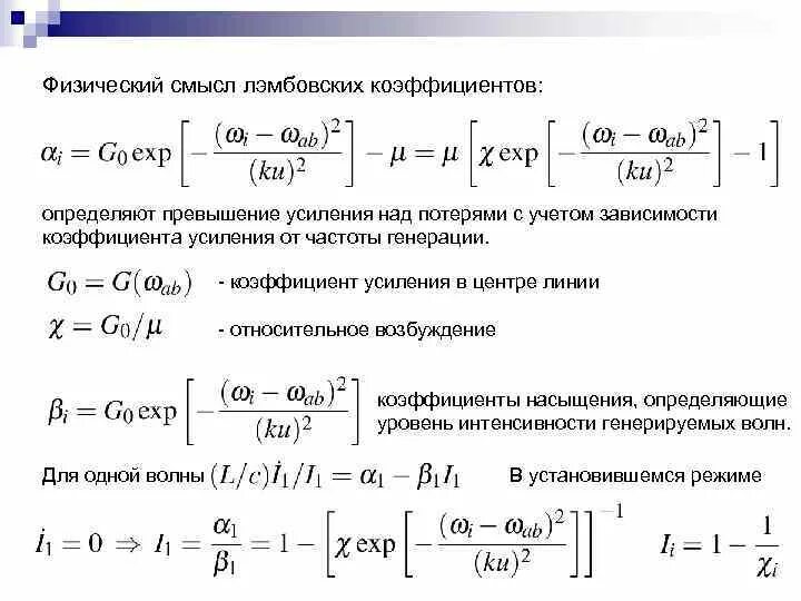
Коэффициент генерации